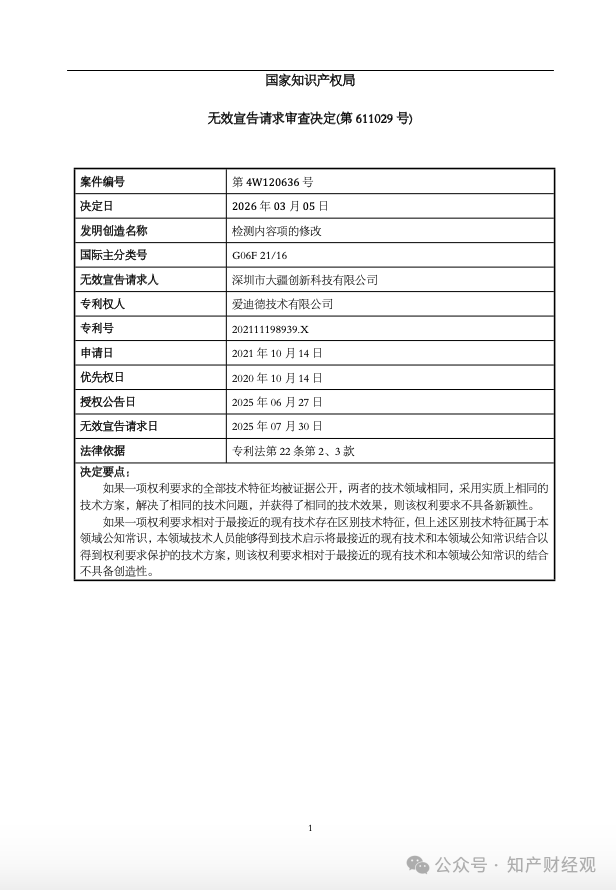
2026年3月11日,国家知识产权局发布第611029号无效宣告请求审查决定书,就深圳市大疆创新科技有限公司(下称 “大疆”)针对爱迪德技术有限公司(下称 “爱迪德”)名下专利号为202111198939.X、名称为 “检测内容项的修改” 的发明专利权提出的无效宣告请求,作出宣告该专利权全部无效的终局审查决定。
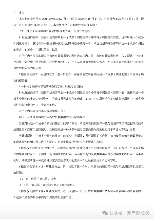
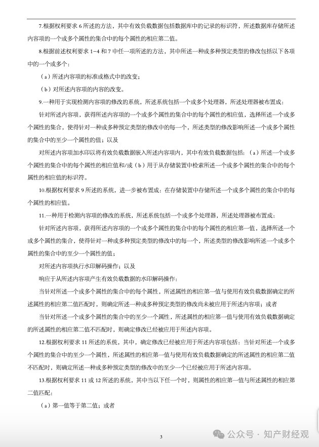
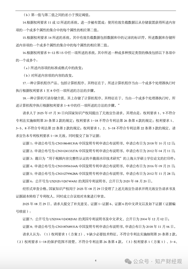
据悉,涉案发明专利申请日为2021年10月14日,优先权日为2020年10月14日,于 2025年6月27日获得国家知识产权局授权公告,国际主分类号为G06F21/16,属于数字水印与内容安全检测技术领域。该专利授权公告时包含18项权利要求,保护范围覆盖实现检测内容项修改的方法、检测内容项修改的方法两大核心方法方案,以及对应的执行系统、计算机程序产品、计算机可读存储介质,核心技术逻辑为通过向内容项嵌入包含属性值或对应检索标识符的水印数据,实现对内容项预设类型修改行为的识别与检测。
根据公开决定书,国家知识产权局合议组审理认为:
缺乏新颖性:涉案专利的核心技术方案已被在先公开的现有技术完整覆盖。其中,权利要求1的核心实施方案、权利要求3、4等多项独立权利要求的全部技术特征,均已被申请公布日为2018年10月12日的现有技术证据1完整公开,二者属于相同技术领域,采用实质上相同的技术方案,解决了相同的技术问题并实现了相同的技术效果,不符合专利法关于新颖性的规定;
缺乏创造性:对于其余存在区别技术特征的权利要求,其区别特征均属于本领域公知常识,或已被其他在先现有技术证据公开,本领域技术人员无需付出创造性劳动,即可通过现有技术与公知常识的结合得到涉案专利的技术方案,不符合专利法关于创造性的规定。
最终,国家知识产权局合议组作出审查决定,认定涉案专利权利要求1-18全部不符合《中华人民共和国专利法》第22条第2款、第3款关于新颖性、创造性的规定,大疆无效宣告请求理由成立,依法宣告202111198939.X号发明专利权全部无效。
案件背景
2025年4月15日,爱迪德在欧洲统一专利法院(UPC)对大疆及其欧洲子公司提起专利侵权诉讼,指控大疆无人机侵犯其核心安全专利EP2831787(案号:UPI_CFI_344/2025);
2025年8月14日,大疆在欧洲统一专利法院提起专利无效反诉,请求撤销爱迪德的EP2831787专利。此案与侵权诉讼合并审理,计划于2026年4月举行听证会(案号:UPC_CFI _735/2025);
2025年8月29日,大疆对爱迪德的4件中国专利发向国家知识产权局递交专利无效请求(专利号:2013800751023/2014800820507/2014800794235/ 202111198939X);
2025年10月24日,大疆在美国德克萨斯州东区联邦地区法院对爱迪德母公司(Irdeto B.V.)及爱迪德安全荷兰公司(IRDETO SECURITY B.V.)提起专利侵权诉讼,主张其Keystone 系统产品侵权(案号:2:25-cv-01066);
2025年11月5日,大疆在中国对爱迪德提起专利侵权诉讼,涉诉产品指向搭载爱迪德混合中间件的瑞昱半导体RealTek RTD1319D,可能主张的是视频编码专利,涉及视频图像的处理方法与装置。
2026年1月7日,国家知识产权局认定爱迪德持有的“质询-响应方法和相关联的客户端设备”专利(ZL201380075102.3)全部无效;
2026年2月6日,爱迪德在美国密歇根州东区联邦地区法院提起针对大疆的专利确认不侵权之诉,请求法院认定爱迪德的产品未侵犯大疆的专利权(2:26-cv-10431);
2026年3月11日,国家知识产权局认定爱迪德名下专利号为202111198939.X不具备新颖性和创造性,宣告全部无效。
附决定
















