允天律师事务所
允天的专业团队汇集了经验丰富的诉讼律师,律师团队有着多年知识产权相关纠纷解决经验,尤其是在专利侵权纠纷、反垄断和商业秘密领域的得到了客户的一致好评。
访问页面
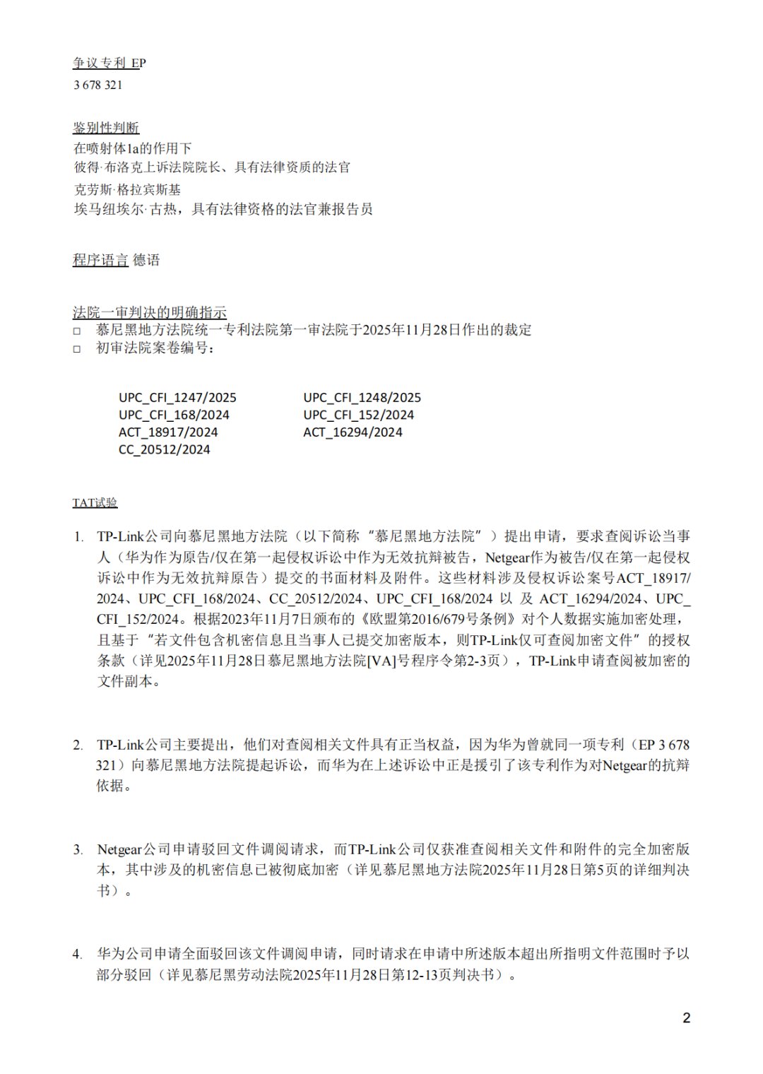
近日,欧洲统一专利法院(UPC)上诉法院就华为技术有限公司(以下简称“华为”)与TP-Link之间的案卷查阅争议作出程序性裁定:在上诉审理期间,暂缓执行此前一审法院允许TP-Link查阅华为与Netgear之间另一起专利诉讼部分文件的决定。
本案围绕华为持有的欧洲专利EP 3 678 321展开。此前,华为就该专利向Netgear 提起专利侵权诉讼。TP-Link因同样被华为就该专利起诉,向法院申请查阅华为与Netgear案件中的部分诉讼文件,主张其对相关材料具有合法知情利益。
慕尼黑地方分庭在一审中裁定,允许 TP-Link 查阅经脱敏处理后的相关材料,并要求在裁定送达后二十日内执行。华为随后提起上诉,认为相关文件涉及高度敏感的技术和商业信息,一旦披露将造成不可逆损害,并请求在上诉期间中止执行原裁定。
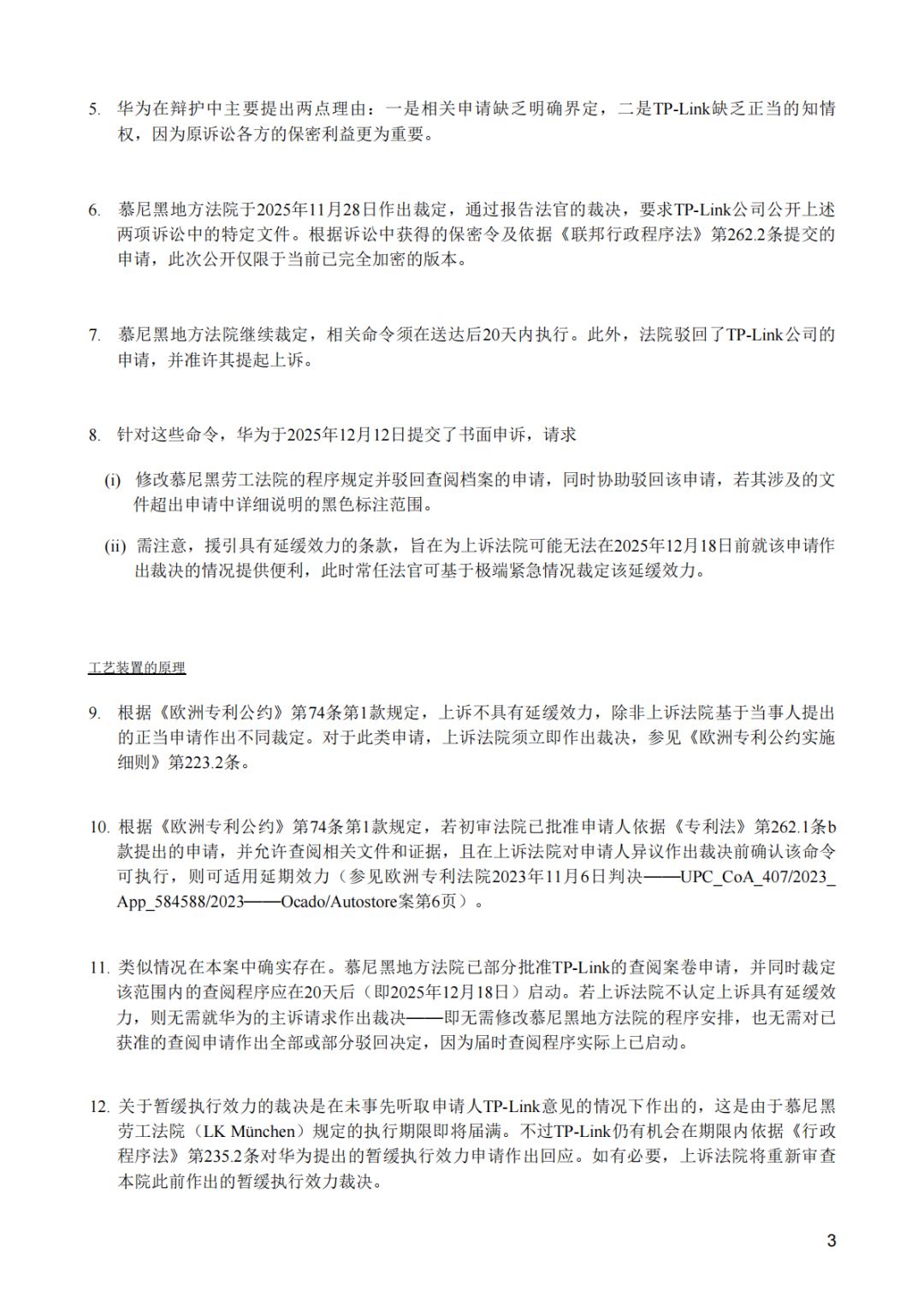
UPC上诉法院认为,若不及时中止执行,TP-Link将在上诉结果作出前完成案卷查阅,从而使华为的上诉请求丧失实际意义,符合《统一专利法院协议》第74条第1款关于中止执行的适用条件。基于此,法院裁定,在上诉程序审理期间,原裁定不予执行,TP-Link 暂不得查阅相关案卷。
法院同时指出,该裁定属于上诉程序中的临时性措施,并不构成对实体争议的最终判断。待TP-Link提交答辩意见后,法院将进一步审查是否维持或调整该中止决定。
附裁决译文(内容为机翻,仅供参考):



